Дымова С. С., Мелконян Т. Г., Рылина В. А. Структура управления организацией
Дымова С. С., Мелконян Т. Г., Рылина В. А. Структура управления организацией
ОРГАНИЗАЦИЯ И УПРАВЛЕНИЕ
Образец ссылки на эту статью: Дымова С. С., Мелконян Т. Г., Рылина В. А. Структура управления организацией // Бизнес и дизайн ревю. 2019. № 2 (14). С. 7.
УДК 005.7
СТРУКТУРА УПРАВЛЕНИЯ ОРГАНИЗАЦИЕЙ
Дымова Светлана Сергеевна
АНО ВО «Институт бизнеса и дизайна», Москва, Россия (129090, г. Москва, Протопоповский переулок, 9), первый проректор, кандидат экономических наук, +7 (495) 684 2526, obe01@yandex.ru.
Мелконян Татьяна Григорьевна
АНО ВО «Институт бизнеса и дизайна», Москва, Россия (129090, г. Москва, Протопоповский переулок, 9), бакалавр, Факультет управления бизнесом, tatyana16032000@gmail.com.
Рылина Виктория Алексеевна
АНО ВО «Институт бизнеса и дизайна», Москва, Россия (129090, г. Москва, Протопоповский переулок, 9), бакалавр, Факультет управления бизнесом, vimorets@mail.ru.
Аннотация. Данная статья является попыткой провести анализ структуры управления организацией, под которой авторы подразумевают совокупность структурных подразделений и взаимосвязи между ними. В статье дана общая характеристика различных структур, раскрыт механизм работы управления организацией. Статья посвящена отдельным разновидностям структуры управления организацией: линейной, вертикальной и материальной. Авторы убеждены, что правильная структура организации – залог ее успешной деятельности. Перечислены некоторые разновидности управления организацией, даны рекомендации по их применению. Главный научный результат: авторы выявили достоинства и недостатки различных видов структур, дали рекомендации по их применению. Статья адресована не только бизнесменам, заинтересованным в правильном построении своего бизнеса, но и всем интересующимся проблемами современного бизнеса и предпринимательства.
Ключевые слова: бизнес; менеджмент; управление; организация; организационная структура.
ORGANIZATION MANAGEMENT STRUCTURE
Dymova Svetlana Sergeevna
Institute of Business and Design (B&D), Moscow, Russia (Russia, 129090, Moscow Protopopovskiy lane, 9), First Vice-Rector, +7 (495) 684 2526, obe01@yandex.ru.
Melkonyan Tatyana Grigorevna
Institute of Business and Design (B&D), Moscow, Russia (Russia, 129090, Moscow Protopopovskiy lane, 9), bachelor, Faculty of Business Administration, tatyana16032000@gmail.com.
Rylina Viktoriya Alekseevna
Institute of Business and Design (B&D), Moscow, Russia (Russia, 129090, Moscow Protopopovskiy lane, 9), bachelor, Faculty of Business Administration, vimorets@mail.ru.
Abstract. This article is an attempt to analyze the management structure of the organization, under which the authors imply a set of structural units and the relationship between them. The article gives a general description of various structures, reveals the mechanism of operation of the organization. The article is devoted to individual varieties of the organizational management structure: linear, vertical and material. The authors are convinced that the correct structure of the organization is the key to its success. Some varieties of organization management are listed, recommendations on their use are given. The main scientific result: the authors identified the advantages and disadvantages of various types of structures, gave recommendations for their use. The article is addressed not only to businessmen interested in building their business correctly, but also to all those interested in the problems of modern business and entrepreneurship.
Keywords: business; management; control; organization; organizational structure.
Каждое предприятие (организация) стремится к своему процветанию, для этого оно осуществляет ряд функций управления. Управление в организации осуществляется посредством структуры. Выбор общей структуры организации — это решение, относящееся к стратегическому планированию и основывается оно на стратегии организации.
Целями анализа организационной структуры предприятия являются:
— анализ организационной структуры на соответствие требованиям внешней среды, целей, элементов и процессов организационной системы;
— оценка степени соответствия фактической организационной структуры управления проектируемой структуре;
— оценка структуры на соответствие принципам организационного построения.
Система управления организацией — это совокупность всех структурных подразделений организации и коммуникаций между ними, а также всех процессов, которые обеспечивают ее бесперебойное функционирование. Управление организацией представляет собой непрерывный процесс, который оказывает влияние на производительность труда работников и организации в целом для достижения наилучших результатов ее финансово-хозяйственной деятельности. Способность организации адаптироваться к изменениям внешней среды и своевременно реагировать на внутреннюю среду зависит от правильного построения ее структуры управления.
Структура организации — это совокупность структурных подразделений и взаимосвязи между ними.
Выбор организационной структуры зависит от следующих факторов:
— организационно-правовая форма организации;
— масштабы бизнеса;
— отраслевая принадлежность;
— степень обеспеченности трудовыми, материальными и финансовыми ресурсами;
— тип выпускаемой продукции, ее номенклатура и ассортимент;
— используемые технологии и др.
Обычно выделяют несколько универсальных видов организационных структур управления, которые зависят от стратегических планов организации и ориентированы на распределение задач по структурным подразделениям, их компетентность в решении определенных проблем и взаимодействие между ними. Рассмотрим некоторые из них.
Преимущества данной структуры заключаются в простоте, в руках одного руководителя сосредотачиваются все функции управления, контроля и распределения задач между исполнителями.
Недостатки заключаются в высоких требованиях к квалификации руководителей, их высокая загрузка, отсутствие звеньев, занимающихся вопросами стратегического планирования, тенденция к бюрократии и перекладыванию ответственности при решении вопросов, требующих участия нескольких структурных подразделений и др.

По мере роста организации и повышения сложности производства требуются дифференциации функций управления, т.е. перехода к функциональному управлению.
Данная структура характеризуется вертикальными и межуровневыми связями: высший руководитель — функциональные руководители (производство, маркетинг, финансы) — исполнители.
Преимущества данной структуры — высокая компетентность специалистов, которые отвечают за осуществление конкретных функций, повышение качества управленческих решений, возможность управлять многоцелевой и многопрофильной деятельностью.
Недостаток — функции руководителя размыты, недостаточная координация действий функциональных подразделений, низкая скорость принятия управленческих решений, отсутствие ответственности функциональных руководителей за конечный результат деятельности организации.
Данная структура предполагает большое количество структурных подразделений и информационных каналов, по которым отдаются распоряжения. Ее следует применять в организациях с небольшим объемом производства и выпуском ограниченного количества однородной продукции.
Для средних по размеру организаций с массовым или крупносерийным типом производства применяют комбинированные структуры, сочетающие преимущества линейных и функциональных структур. По мнению О. С. Виханского и А. И. Наумова простейшими из них являются линейно-штабные и линейно-функциональные структуры, что и отмечается в учебной литературе [1, с. 56].
Для крупных организаций характерна дивизионная структура управления, в которой распределение обязанностей происходит не по функциям, а по выпускаемой продукции или по регионам. В дивизионных отделениях создаются свои подразделения по снабжению, производству, сбыту и т.д., которым предоставляется определенная самостоятельность в осуществлении оперативной деятельности. За общей администрацией остается право жесткого контроля по ключевым вопросам. Одной из первых форм дивизионной структуры является организация подразделений по продуктовому принципу [2, 5].

Преимущество дивизионной структуры — обеспечение управления многопрофильными организациями с большой численностью сотрудников и территориально удаленными подразделениями. Отделения становятся «центрами ответственности» и «центрами получения прибыли», что способствует повышению эффективности и качества производства.
Недостатки дивизионной структуры — большое количество уровней управления между рабочими и высшим руководством, волокита, перегруженность управленцев, плохое взаимодействие при решении вопросов, смежных для подразделений, дублирование функций на разных уровнях. Данный факт отмечают независимо друг от друга в своих работах Н. А. Сафронов и Э. А. Уткин [3, 4]. Как результат, очень высокие расходы на содержание управленческого аппарата.

Преимущества матричной структуры — более эффективное текущее управление, возможность снижения расходов и повышения эффективности использования ресурсов, улучшение контроля, любая работа правильно организована, назначается одно лицо — единый центр принятия решений и т.д.
Недостатки матричных структур — двойное подчинение затрудняет возможность установления четкой ответственности за работу по конкретному заданию, высокие требования к квалификации, личным и деловым качествам работников, необходимость их обучения, нарушения правил и стандартов, принятых в функциональных подразделениях, из-за отдаленности сотрудников, участвующих в проекте или программе, от своих подразделений и др. Внедрение матричной структуры может дать хороший эффект в организациях, где достаточно высокий уровень корпоративной культуры и квалификации сотрудников, в противном случае возможна дезорганизация управления.
Изучив четыре вида структуры управления организацией можно сделать вывод, что у каждой их них есть свои преимущества и недостатки, поэтому выделить одну из структур как наилучшую невозможно. Наилучшую структуру можно определить только для конкретной организации, так как для каждой из них подходит своя, определённая структура.
Список литературы
References
Научный руководитель студентов: Оришев А.Б.
Рецензенты:
Горлов В. В. – доктор экономических наук, профессор, РГУ нефти и газа (НИУ) имени И.М. Губкина.
Бронникова Е. М. – кандидат экономических наук, АНО ВО «Институт бизнеса и дизайна».
Работа поступила в редакцию: 23.05.2018 г.
Образец ссылки на эту статью: Дымова С. С., Мелконян Т. Г., Рылина В. А. Структура управления организацией // Бизнес и дизайн ревю. 2019. № 2 (14). С. 7.
УДК 005.7
СТРУКТУРА УПРАВЛЕНИЯ ОРГАНИЗАЦИЕЙ
Дымова Светлана Сергеевна
АНО ВО «Институт бизнеса и дизайна», Москва, Россия (129090, г. Москва, Протопоповский переулок, 9), первый проректор, кандидат экономических наук, +7 (495) 684 2526, obe01@yandex.ru.
Мелконян Татьяна Григорьевна
АНО ВО «Институт бизнеса и дизайна», Москва, Россия (129090, г. Москва, Протопоповский переулок, 9), бакалавр, Факультет управления бизнесом, tatyana16032000@gmail.com.
Рылина Виктория Алексеевна
АНО ВО «Институт бизнеса и дизайна», Москва, Россия (129090, г. Москва, Протопоповский переулок, 9), бакалавр, Факультет управления бизнесом, vimorets@mail.ru.
Аннотация. Данная статья является попыткой провести анализ структуры управления организацией, под которой авторы подразумевают совокупность структурных подразделений и взаимосвязи между ними. В статье дана общая характеристика различных структур, раскрыт механизм работы управления организацией. Статья посвящена отдельным разновидностям структуры управления организацией: линейной, вертикальной и материальной. Авторы убеждены, что правильная структура организации – залог ее успешной деятельности. Перечислены некоторые разновидности управления организацией, даны рекомендации по их применению. Главный научный результат: авторы выявили достоинства и недостатки различных видов структур, дали рекомендации по их применению. Статья адресована не только бизнесменам, заинтересованным в правильном построении своего бизнеса, но и всем интересующимся проблемами современного бизнеса и предпринимательства.
Ключевые слова: бизнес; менеджмент; управление; организация; организационная структура.
ORGANIZATION MANAGEMENT STRUCTURE
Dymova Svetlana Sergeevna
Institute of Business and Design (B&D), Moscow, Russia (Russia, 129090, Moscow Protopopovskiy lane, 9), First Vice-Rector, +7 (495) 684 2526, obe01@yandex.ru.
Melkonyan Tatyana Grigorevna
Institute of Business and Design (B&D), Moscow, Russia (Russia, 129090, Moscow Protopopovskiy lane, 9), bachelor, Faculty of Business Administration, tatyana16032000@gmail.com.
Rylina Viktoriya Alekseevna
Institute of Business and Design (B&D), Moscow, Russia (Russia, 129090, Moscow Protopopovskiy lane, 9), bachelor, Faculty of Business Administration, vimorets@mail.ru.
Abstract. This article is an attempt to analyze the management structure of the organization, under which the authors imply a set of structural units and the relationship between them. The article gives a general description of various structures, reveals the mechanism of operation of the organization. The article is devoted to individual varieties of the organizational management structure: linear, vertical and material. The authors are convinced that the correct structure of the organization is the key to its success. Some varieties of organization management are listed, recommendations on their use are given. The main scientific result: the authors identified the advantages and disadvantages of various types of structures, gave recommendations for their use. The article is addressed not only to businessmen interested in building their business correctly, but also to all those interested in the problems of modern business and entrepreneurship.
Keywords: business; management; control; organization; organizational structure.
Каждое предприятие (организация) стремится к своему процветанию, для этого оно осуществляет ряд функций управления. Управление в организации осуществляется посредством структуры. Выбор общей структуры организации — это решение, относящееся к стратегическому планированию и основывается оно на стратегии организации.
Целями анализа организационной структуры предприятия являются:
— анализ организационной структуры на соответствие требованиям внешней среды, целей, элементов и процессов организационной системы;
— оценка степени соответствия фактической организационной структуры управления проектируемой структуре;
— оценка структуры на соответствие принципам организационного построения.
Система управления организацией — это совокупность всех структурных подразделений организации и коммуникаций между ними, а также всех процессов, которые обеспечивают ее бесперебойное функционирование. Управление организацией представляет собой непрерывный процесс, который оказывает влияние на производительность труда работников и организации в целом для достижения наилучших результатов ее финансово-хозяйственной деятельности. Способность организации адаптироваться к изменениям внешней среды и своевременно реагировать на внутреннюю среду зависит от правильного построения ее структуры управления.
Структура организации — это совокупность структурных подразделений и взаимосвязи между ними.
Выбор организационной структуры зависит от следующих факторов:
— организационно-правовая форма организации;
— масштабы бизнеса;
— отраслевая принадлежность;
— степень обеспеченности трудовыми, материальными и финансовыми ресурсами;
— тип выпускаемой продукции, ее номенклатура и ассортимент;
— используемые технологии и др.
Обычно выделяют несколько универсальных видов организационных структур управления, которые зависят от стратегических планов организации и ориентированы на распределение задач по структурным подразделениям, их компетентность в решении определенных проблем и взаимодействие между ними. Рассмотрим некоторые из них.
- Линейная организационная структура (рисунок 1) характеризуется вертикальными связями: высший руководитель — линейный руководитель структурного подразделения — исполнители. Данная структура характерна для небольших организаций.
Преимущества данной структуры заключаются в простоте, в руках одного руководителя сосредотачиваются все функции управления, контроля и распределения задач между исполнителями.
Недостатки заключаются в высоких требованиях к квалификации руководителей, их высокая загрузка, отсутствие звеньев, занимающихся вопросами стратегического планирования, тенденция к бюрократии и перекладыванию ответственности при решении вопросов, требующих участия нескольких структурных подразделений и др.

По мере роста организации и повышения сложности производства требуются дифференциации функций управления, т.е. перехода к функциональному управлению.
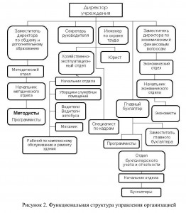
- Функциональная организационная структура (рисунок 2) предполагает разделение труда по отдельным функциям, каждая из которых выполняется специалистами соответствующего профиля.
Данная структура характеризуется вертикальными и межуровневыми связями: высший руководитель — функциональные руководители (производство, маркетинг, финансы) — исполнители.
Преимущества данной структуры — высокая компетентность специалистов, которые отвечают за осуществление конкретных функций, повышение качества управленческих решений, возможность управлять многоцелевой и многопрофильной деятельностью.
Недостаток — функции руководителя размыты, недостаточная координация действий функциональных подразделений, низкая скорость принятия управленческих решений, отсутствие ответственности функциональных руководителей за конечный результат деятельности организации.
Данная структура предполагает большое количество структурных подразделений и информационных каналов, по которым отдаются распоряжения. Ее следует применять в организациях с небольшим объемом производства и выпуском ограниченного количества однородной продукции.
Для средних по размеру организаций с массовым или крупносерийным типом производства применяют комбинированные структуры, сочетающие преимущества линейных и функциональных структур. По мнению О. С. Виханского и А. И. Наумова простейшими из них являются линейно-штабные и линейно-функциональные структуры, что и отмечается в учебной литературе [1, с. 56].
- Линейно-функциональной организационной структуре характерны основные связи — линейные, дополняющие — функциональные. В данном случае за основу берется линейная система. Здесь наряду с линейными руководителями (директорами, начальниками структурных подразделений) существуют руководители функциональных подразделений (технического, финансового отделов, бухгалтерии). Они подготавливают проекты планов, отчетов, которые после подписания линейными руководителями становятся официальными документами.
Для крупных организаций характерна дивизионная структура управления, в которой распределение обязанностей происходит не по функциям, а по выпускаемой продукции или по регионам. В дивизионных отделениях создаются свои подразделения по снабжению, производству, сбыту и т.д., которым предоставляется определенная самостоятельность в осуществлении оперативной деятельности. За общей администрацией остается право жесткого контроля по ключевым вопросам. Одной из первых форм дивизионной структуры является организация подразделений по продуктовому принципу [2, 5].

Преимущество дивизионной структуры — обеспечение управления многопрофильными организациями с большой численностью сотрудников и территориально удаленными подразделениями. Отделения становятся «центрами ответственности» и «центрами получения прибыли», что способствует повышению эффективности и качества производства.
Недостатки дивизионной структуры — большое количество уровней управления между рабочими и высшим руководством, волокита, перегруженность управленцев, плохое взаимодействие при решении вопросов, смежных для подразделений, дублирование функций на разных уровнях. Данный факт отмечают независимо друг от друга в своих работах Н. А. Сафронов и Э. А. Уткин [3, 4]. Как результат, очень высокие расходы на содержание управленческого аппарата.
- Современный эффективный тип организационной структуры управления, который создается путем совмещения структур различных видов, — матричная структура управления (рисунок 3). Суть матричных структур состоит в том, что в действующих структурах создаются временные рабочие группы, при этом руководителю группы в двойное подчинение передаются ресурсы и работники других подразделений.

Преимущества матричной структуры — более эффективное текущее управление, возможность снижения расходов и повышения эффективности использования ресурсов, улучшение контроля, любая работа правильно организована, назначается одно лицо — единый центр принятия решений и т.д.
Недостатки матричных структур — двойное подчинение затрудняет возможность установления четкой ответственности за работу по конкретному заданию, высокие требования к квалификации, личным и деловым качествам работников, необходимость их обучения, нарушения правил и стандартов, принятых в функциональных подразделениях, из-за отдаленности сотрудников, участвующих в проекте или программе, от своих подразделений и др. Внедрение матричной структуры может дать хороший эффект в организациях, где достаточно высокий уровень корпоративной культуры и квалификации сотрудников, в противном случае возможна дезорганизация управления.
Изучив четыре вида структуры управления организацией можно сделать вывод, что у каждой их них есть свои преимущества и недостатки, поэтому выделить одну из структур как наилучшую невозможно. Наилучшую структуру можно определить только для конкретной организации, так как для каждой из них подходит своя, определённая структура.
Список литературы
- Виханский О.С., Наумов А.И. Менеджмент. 5-е издание. М.: Магистр, ИНФРА-М, 2014. 576 с.
- Наумов А. И. Менеджмент: Человек, стратегия, организация, процесс. М.: Высшая школа, 2005. 428 с.
- Сафронов Н. А. Экономика предприятия. М.: Юристъ, 1998. 584 с.
- Уткин Э. А. Стратегическое планирование. М.: Экмос, 1998. 440 с.
- Экономика, организация и управление на предприятии: / М.тН. Корсаков, Ю. И. Ребрин, Т. В. Федосова, Т. А. Макареня, И. К. Шевченко и др.; Под ред. М. А. Боровской. Таганрог: ТТИ ЮФУ, 2008. 440 с.
References
- Vikhanskiy O.S., Naumov A.I. Menedzhment. 5-e izdanie. M.: Magistr, INFRA-M, 2014. 576 p.
- Naumov A. I. Menedzhment: Chelovek, strategiya, organizatsiya, protsess. M.: Vysshaya shkola, 2005. 428 p.
- Safronov N. A. Ekonomika predpriyatiya. M.: Yurist, 1998. 584 p.
- Utkin E. A. Strategicheskoe planirovanie. M.: Ekmos, 1998. 440 p.
- Ekonomika, organizatsiya i upravlenie na predpriyatii: / M.N. Korsakov, Yu.I. Rebrin, T.V. Fedosova, T.A. Makarenya, I.K. SHevchenko i dr.; Pod red. M. A. Borovskoy. Taganrog: TTI YUFU, 2008. 440 p.
Научный руководитель студентов: Оришев А.Б.
Рецензенты:
Горлов В. В. – доктор экономических наук, профессор, РГУ нефти и газа (НИУ) имени И.М. Губкина.
Бронникова Е. М. – кандидат экономических наук, АНО ВО «Институт бизнеса и дизайна».
Работа поступила в редакцию: 23.05.2018 г.