Здоров М.А., Здоров С.А. Инновационные подходы к инвестиционному обеспечению объектов агротуристского рынка
Здоров М.А., Здоров С.А. Инновационные подходы к инвестиционному обеспечению объектов агротуристского рынка
Образец ссылки на эту статью: Здоров М.А., Здоров С.А. Инновационные подходы к инвестиционному обеспечению объектов агротуристского рынка // Бизнес и дизайн ревю. 2017. Т. 1. № 4 (8). С. 3.
УДК 338.242.4
ИННОВАЦИОННЫЕ ПОДХОДЫ К ИНВЕСТИЦИОННОМУ ОБЕСПЕЧЕНИЮ ОБЪЕКТОВ АГРОТУРИСТСКОГО РЫНКА
Здоров Михаил Александрович
ФГБОУ ВО «Российский государственный аграрный университет – Московская сельскохозяйственная академия им. К.А. Тимирязева», Москва, Россия (127550, г. Москва, ул. Лиственничная аллея, 4а), кандидат экономических наук, и.о. зав кафедрой аграрного туризма, zdorov86@mail.ru, 8-905-575-31-73.
Здоров Сергей Александрович
АОЧУ ВО «Московский финансово-юридический университет МФЮА» Москва, Россия (115191, г. Москва, ул. Серпуховский вал, д. 17, корп. 1), аспирант, , 8-905-732-78-48.
Современные тенденции развития российской экономики показывают, что задача привлечения инвестиций стоит перед предприятиями достаточно остро. Возрастание рисков инвестирования затрудняет выбор наиболее доступных и целесообразных способов финансирования, определяет потребность в использовании различных схем, механизмов и требует реализации эффективных защитных мероприятий.
В настоящем исследовании авторами предлагается попытка нового взгляда на инвестиционную схему агротуристского рынка. Она заключается в том, чтобы правильно определить стоимость факторов производства, которые входят в состав объектов капитальных вложений. В свою очередь стоимость факторов наряду с оптимальным их сочетанием определяет производственная функция, которая в рыночных условиях отождествляется с предложением.
В статье обосновываются подходы к инвестиционной деятельности на агротуристском рынке, которыми выступают оптимизация конъюнктуры, формирование производственной функции и привлечение средств через инвестиционный фонд. Автором представлены расчеты, доказывающие эффективность раскрываемых методических подходов.
Ключевые слова: туризм сельских территорий; агротуризм; агротуристский комплекс; туристский рынок; рекреационные ресурсы; туристские чеки; купоны; агротуристский инвестиционный фонд.
INNOVATIVE APPROACHES TO INVESTMENT PROVIDING OBJECTS OF THE AGROTOURIST MARKET
Zdorov Mikhail Aleksandrovich
Russian state agrarian University - Moscow agricultural Academy a. K.A. Timiryazev, Moscow, Russia (Russia, 127550, Moscow, street Larch Avenue, 4 A.), candidate of Economic Sciences, acting head of the Department of agrarian tourism, zdorov86@mail.ru, 8-905-575-31-73.
Zdorov Sergey Aleksandrovich
Moscow University of Finance and Law MFUA, Moscow, Russia (115191, Moscow, Serpukhov Val str., 17, korp. 1), the graduate student, 8-905-732-78-48.
Modern tendencies of development of the Russian economy show that the problem of attracting investments faces the companies is quite acute. The increased risks of investing difficult to choose the most affordable and feasible ways of financing, determines the need to use different schemes, arrangements and requires the implementation of effective protective measures.
In this study, the authors propose a new look into an investment scheme agroturistico market. It is how to determine the cost of factors of production that are part of objects of capital investments. In turn, the cost of the factors along with their optimum combination determines the production function, which in the market conditions identified with the proposal.
The article approaches to investment activity in the agrotourist market as which optimization of an environment, formation of production function and attraction of financial resources through investment fund act are proved in article. The author has presented the calculations proving efficiency of the opened methodical approaches.
Key words: the tourism of rural territories; agrotourism; agrotourist complex; tourist market; recreational resources; tourist checks; coupons; agrotouristiki investment Fund.
Инвестирование финансовых средств в развитие предприятий является важнейшим источником экономического роста страны, необходимым условием улучшения их деятельности в современных условиях. При этом возникает множество проблем: от наличия самих инвестиций, необходимых финансовых ресурсов, до обоснованных механизмов управления ими, анализа эффективности реализуемых мероприятий и принятие оптимальных решений в инвестиционной деятельности предприятий [1, с. 12].
Для того чтобы инвестиционные процессы были максимально эффективны необходимо сопоставить уровень спроса через цену с предложением. Другими словами, оптимизировать конъюнктуру агротуристского рынка. Рассмотрев уже существующие модели установления рыночного равновесия П. Самуэльсона, Л. Вальраса, В. Леонтьева и др., авторы пришли к выводу об ограниченной возможности их применения в силу различных причин. Например, во всех рассмотренных моделях фактор «менеджмент» не рассматривается в условиях развивающейся рыночной экономики, в то время как именно он приобретает огромное значение в качестве стабилизирующего аспекта убывающей производительности факторов производства, включая и собственную производительность [10, с. 5]. В этой связи была предложена собственная методика формирования оптимальной конъюнктуры регионального агротуристского рынка, которая предполагает наличие шести блоков: «Предложение», «Спрос», корректирующий блок «Цена» и т.д. (рисунок 1).
Первый блок моделей «Спрос» позволяет определить набор продуктов в продовольственной корзине туристов в регионе, а также найти обобщающий показатель абсолютного потребления агротуруслуг на региональном агротуристском рынке. Эти показатели рассчитываются по уровню их значимости в продовольственной корзине и численности туристов в регионе, после чего осуществляется сопоставление показателей производства и потребления отдельных видов продовольственной продукции и агротуристских услуг.
Второй блок моделей (корректирующий). «Цена» дает возможность за счет расчета трансфертных цен распределить доходы предприятий в зависимости от уровня их нормативных затрат (например, среднеотраслевых), обеспечивая при этом предприятиям, добившимся снижения уровня нормативных издержек, рост дополнительной прибыли.
Моделирование по третьему блоку моделей предполагает, что в качестве критериев оптимальности выбираются основные составляющие агротуристского продукта: продукты питания и туруслуги. Схема моделирования оптимальной конъюнктуры представлена на рисунке 1.

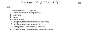
В блоке «Предложение» также определяется стоимость факторов производства. Однако, рассмотрев уже существующие производственные функции: Линейная, CES – функция, Леонтьева, Кобба-Дугласа и т.д. авторы пришли к выводу о невозможности их применения на агротуристском рынке в силу различных причин. Например, во всех рассмотренных моделях не только не учитывается основной фактор «земля», но и ряд дополнительных факторов производства: «инновации», «информация» и «менеджмент» т.д. В этой связи авторами предлагается производственная функция агротуристского продукта, которая имеет следующий вид:

Особенностью данной производственной функции является учет фактора «земля», который, как отмечалось выше, при производстве агротуристского продукта приобретает первостепенное значение. По мнению авторов на него должно приходиться порядка 50 % инвестируемых средств, тогда как на фактор капитал и фактор труд – 20 % и 30 % соответственно [7].
Процентное соотношение факторов зависит, в том числе и от того, что именно входит в понятие «фактор земля» на агротуристском рынке. Дело в том, что он может включать не только рекреационные ресурсы, но и объекты культурно-исторического потенциала, инфраструктуры, сельского хозяйства. Определением сущности туристско-рекреационных ресурсов занималось множество ученых: Ю.К. Ефремов, В.Б. Нефедова, Б.Б. Родоман, В.С. Преображенский, Ю.А. Веденин, Н.Ф. Реймерс,Т.В. Николаенко, В.А. Квартальнов, Л.Б. Башалханова, И.А. Башалханов, Н.С. Мироненко, П.В. Большаник. Так, С. С. Дымова разработала модель, которая учитывая специфику оказания рекреационных услуг, описывает дискретные диапазоны (интервалы), являющиеся причиной неудовлетворенности клиентов рекреационного предприятия предоставляемыми услугами [2, с. 2].
Однако наиболее обобщенную характеристику термина «рекреационные ресурсы» по мнению авторов, дает С.А. Боголюбова. Под рекреационными ресурсами ею понимаются «явления природы, природные, природно-антропогенные и антропогенные объекты, а также объекты хозяйственной деятельности, обладающие аттрактивностью, уникальностью, оригинальностью, экзотичностью, эстетической привлекательностью, доступностью, целебно-оздоровительной и социально-культурной значимостью для рекреационной деятельности и используемые в соответствии с уровнем развития общества для организации различных форм и видов отдыха некоторого контингента людей в течение некоторого времени». Таким образом, если соотнести рекреационные ресурсы и факторы производства, получается следующая схема (рисунок 2) [5].

Рисунок 2 иллюстрирует взаимосвязь рекреационных ресурсов и факторов производства, определенное сочетание которых можно выразить в процентном отношении в зависимости от использования определенной доли каждого фактора в совокупном производстве агротуристского продукта.
Исследуя производственную функцию в условиях агротуристского рынка, авторы пришли к выводу, что для определения оптимальных объемов агротуристского продукта, необходимо использовать не общепринятую модель «Капитал-Труд», а более подходящую для этого - «Земля- Капитал», то есть выражать стоимость земли в денежном выражении или, по-другому, произвести экономическую оценку рекреационных ресурсов.
Большой вклад в разработку методов оценки природных, в том числе туристско-рекреационных ресурсов внесли такие известные отечественные и зарубежные экономисты-экологи, как: А.А. Аверченков, С.Н. Бобылев, С.А. Боголюбова, И.П. Глазырина, А.А. Гусев, В.И. Данилов-Данильян, Дж. Диксон, И.И. Думова, Т.А. Ирисова, Е.В. Колотова, Н.Л. Коробова, П. Кроссон, Л. Либенберг, Н.Н. Лукьянчиков, Д.С. Львов, О.Е. Медведева, Г.А. Моткин, Р.А. Перелет, И.М. Потравный, Е.В. Рюмина, С.А. Севастьянова, С.В. Соловьева, Г.А. Фоменко, А.В. Шевчук, П. Шерман и др.
Все разработанные и внедренные в отечественную практику методы упомянутых выше специалистов можно с некоторой долей условности объединить в пять основных групп: расчетно-конструктивные (воспроизводственные) методы, методы бальных оценок, рентные методы, нормативные методы, затратные методы. Рассмотрев данные методики, автор пришел к выводу об ограниченном характере их использования [6]. Все дело в том, что один метод пригоден для оценки только одной группы рекреационных ресурсов.
Например, расчетно-конструктивные методы применяются при расчете стоимости туристского продукта, или выручки, получаемой по каждой специализированной туристской зоне (кластеру) региона. Суть балльного метода оценки сводится к попытке количественной оценки качества рекреационных ресурсов путем применения субъективных оценочных параметров.
К нормативным методам можно отнести все виды оценок, получаемые с использованием утвержденных в установленном порядке стоимостных показателей или технологий расчета, также включающих фиксированные расчетные параметры. Он подходит, в основном, для оценки ресурсов экологического и лечебно-оздоровительного туризма.
Рентный метод основан на выявлении дополнительного экономического эффекта (дифференциальной ренты), возникающего при использовании данного ресурсного источника по сравнению с другим (худшим) и применяется, в том числе для расчета объектов инфраструктуры туристской индустрии.
Затратный метод заключается в определении ценности ресурсных источников по суммарным затратам на их использование. Несмотря на относительную простоту данный метод наиболее эффективен при оценке развития памятников истории и культуры и народных промыслов, и ремесел в регионе. Он позволяет разрушить некоторые социокультурные стереотипы [9, с. 51-62]
Сущность комплексной оценки рекреационных ресурсов исследования, предлагаемый авторами, сводится к расчету двух основных показателей. Первый (интегральный) – уровень рентабельности, складывающийся в различных типах гостиничного хозяйства и рекреационных ресурсов. Второй показатель отражает долю рекреационных ресурсов в общей выручке предприятий туриндустрии.
Интегральный показатель оценки стоимости рекреационных ресурсов имеет вид:


В числитель входят показатели выручки и прибыли по расчетно-конструктивному и методу рентных оценок, в знаменатель - показатели текущих и капитальных затрат по методике затратного метода.
Коэффициент цена-качество является своего рода стабилизатором рентабельности туристской деятельности в регионе и рассчитывается как отношение среднего показателя качества рекреационных ресурсов и туруслуг в средствах размещения (бальная оценка), к средней стоимости данного рода услуг. При этом нормативным считается значение не менее единицы.
В свою очередь, доля рекреационных ресурсов в общей выручке турпредприятий рассчитывается ( ) имеет следующий способ расчета.

Таким образом, оценка рекреационных ресурсов представляет собой некий интегральный показатель, при умножении на который, скажем кадастровую стоимость региона, получается искомая стоимость территории с учетом рекреационных ресурсов. Так, согласно нашим исследованиям стоимость рекреационных ресурсов Московской области составляет порядка 1800 млн. руб. [5]. Однако ввиду разности регионов и содержащегося в туристско-рекреационного потенциала, показатели капиталоотдачи также будут различаться.
Поэтому для капиталовложений автором в настоящем исследовании предлагаются пять инвестиционных модулей (М1 – подсобное хозяйство, М2 – природные ресурсы, М3 – инфраструктура, М4 – культурно-исторический потенциал, М5 – народные промыслы и ремесла), которые имеют различный показатель окупаемости в зависимости от региона (рисунок 4).

При этом учитывалось, что нормативный уровень рентабельности капитальных вложений составляет порядка 80-100 %, а срок окупаемости за счет реинвестируемой прибыли – два года, т.е. нормативный срок достигается путем сложения двухгодового размера прибыли проектируемых объектов. В качестве срока инвестиций взят семилетний период (2017-2023 гг.) – примерный срок действия ФЦП развития туризма в регионе. Результаты распределения капиталовложений по объектам и периодам инвестирования в Московской области отражены в таблице 5. Как показывают данные таблицы 5 на первое место выходит модуль М1 – «подсобное хозяйство».Далее согласно схеме (рисунок 1) по исследуемому региону производится также кластерное районирование с выделением специализации каждого кластера на определенном виде туризма. В ходе исследования, авторами были определены следующие специализированные кластеры Московской области.
Для оптимизации капитальных вложений автором решалась задача экономико-математического моделирования, целью которой было найти такой оптимальный план капитальных сложений, при котором сначала в первый год реализации инвестиционного проекта вводились бы средства в объекты с наиболее быстрым сроком окупаемости и наименьшим объемом финансовых ресурсов. Второй и третий годы планировались бы как основные периоды инвестирования, с таким расчетом, чтобы стратегически увеличить возможный срок окупаемости вводимых объектов, а на четвертый и пятый временные периоды планировались сравнительно небольшие объемы инвестирования с целью обеспечения нормативного срока их окупаемости.
Приоритетность данного модуля объясняется значительным сокращением объема капитальных вложений за счет средств реинвестируемой прибыли. В свою очередь, увеличение объема реинвестируемой прибыли достигается за счет сокращения затрат по статьям питания и проживания. Полученная прибыль при этом реинвестируется далее в другие модули распределения капитальных вложений.
В каждом из последующих модулей создается свой объем накапливаемой прибыли, которая служит резервом для целевых источников финансирования проекта, благодаря чему сумма инвестиций на каждый последующий модуль уменьшается, а их рентабельность увеличивается. Этот процесс можно отобразить графически (рисунок 4).
Оси - х1у1 отражают данные взаимосвязи, а их количественное выражение представлено в виде биссектрисы. Однако следует уточнить, что взаимосвязь капитальных вложений с рентабельностью имеет весьма условное значение. Учитывая, что выручка в среднесрочном периоде (период инвестиций) примерно равна объему реинвестируемой прибыли, то за первые два года образуется некий «временной лаг», который и обусловливает возможность снижения последующих инвестиций за счет реинвестируемой прибыли.
Таблица 1
Результаты распределения капиталовложений по объектам инвестирования в Московской области

При этом из выручки можно вычесть половину приведенных затрат (ось x2) т.к. вторая половина приведенных затрат частично окупается за счет уже введенных в строй рекреационных объектов (модуль М1). Пересечение кривой «Изменение рентабельности от уменьшения объемов капитальных вложений за счет реинвестируемой прибыли» и биссектрисы получило название «инвестиционный крест». Оно обусловлено уровнем 67 % рентабельности капитальных вложений (ось y1). Пересечение кривой изменения рентабельности с пропорциональным увеличением объема финансирования образуют взаимосвязи рентабельности капиталовложений и изменения их объемов.
Аналитически это объясняется соотношением объема реинвестируемой прибыли к общему объему капитала (сумма капитальных вложений и реинвестированной прибыли). Другими словами, объем капитальных вложений уменьшается на 33 % за счет реинвестируемой прибыли, в тоже время, рентабельность капитальных вложений при их уменьшении на указанную величину возрастает до 185 % (ось y1) – уменьшение объема капитальных вложений на 30 % или ось y1 185 %.
Например, если величина приведенных затрат уменьшается со 100 % до 90 % (ось х2), то уровень рентабельности капиталовложений составит 120 %. При следующем пропорциональном уменьшения приведенных затрат с 90 % до 80 % - рентабельности капиталовложений составит 150 % и т.д. до предельной величины у2.
Таким образом, исходя из наших расчетов, за весь срок инвестирования (6 лет) капитальные вложения полностью окупятся реинвестируемой прибылью. При этом прирост рентабельности капитальных вложений за счет частичной замены их требуемого объема составит 49 %, а общий рост рентабельности капитальных вложений будет равен 149 %.
Традиционными источниками финансирования региональных программ развития туризма, помимо частного инвестирования и предоставления коммерческих кредитов, можно считать средства местной бюджетной поддержки и муниципальные займы. Первые представляют собой реализацию новой системы налогообложения региона путем «замораживания» платежей на уровне базового периода, чтобы обеспечить прирост инвестиционных ресурсов в последующих периодах. Они будут эффективны на завершающих стадиях капитальных вложений и направлены на поддержку развития народных промыслов и ремесел (сувенирной продукции) (таблица1).
Муниципальные займы, по расчетам специалистов, могут составить до 20 % средств общего объема финансовых поступлений и должны быть направлены на восстановление культурно-исторической потенциала региона, восстановление памятников архитектуры, усадебных комплексов, оборудование смотровых площадок и др.
Рентные отчисления – наиболее теоретически обоснованная часть инвестиционных поступлений. Порядка 10 % всех средств можно получить только за счет поступлений от туристской ренты. Практически нереализованными остаются вопросы бонитировки туристских угодий и стоимости (аренды) единицы туристской площади. Оценка качества угодий не является камнем преткновения, так как при наличии стоимостной оценки «худшей» туристской площади через поправочные коэффициенты (по 5- или 10-балльной шкале) вычисляется фактическая стоимость конкретного участка туристских ресурсов. Однако до сих пор спорным моментом остается вопрос собственности туристско-рекреационных ресурсов.
В качестве собственников в настоящее время выступают государственные структуры трех уровней: федеральные, региональные, муниципальные и частнопредпринимательские: фермерские, личные подсобные хозяйства, иногда банковские структуры. На наш взгляд не достаточное внимание уделяется комплексному использованию туристской ренты со стороны физических и юридических лиц региона. Речь идет не только о получении рентного дохода, но и о его объективном распределении. В.М. Козыревым предлагается распределять рентный доход в пропорции 1:1, т.е. 5 % оставлять предприятию на развитие производства, а 5 % предоставлять вправо распределения государственным структурам [3, 4]. Альтернативной точкой зрения является распределение этих «социальных издержек» (по согласованию со всеми юридическими и физическими лицами региона) на развитие инфраструктуры региона: строительство дорог, средств связи, восстановление медицинских и образовательных учреждений.
Финансовое обеспечение экологической сферы может идти двумя путями: через уже существующую систему штрафов «загрязнителей» окружающей среды и через финансирование рекреационной сферы совместно с промышленными предприятиями. Для промышленных, транспортных, сельскохозяйственных и других предприятий это может оказаться достаточно выгодно, так как во избежание уплаты штрафов они направляют свои финансовые ресурсы на восстановление окружающей среды, т. е. создают нормальные условия своим работникам для труда и отдыха. Кроме того, поступающие средства, с учетом мировой практики, не облагаются налогом, а значит, могут быть использованы в большей мере на развитие туристской инфраструктуры.
Методически объемы финансовых поступлений регламентируются объемами «загрязняющих веществ», выбрасываемых в атмосферу, водоемы и на земельные угодья. Средства эти в большей мере возвращаются на восстановление рекреационных объектов, причем при обоюдном финансировании с туристской сферой в двойном объеме. Являясь основными акционерами, представители производственных предприятий могут контролировать использование своих финансовых поступлений.
Источником финансовых поступлений модуля М1 (Подсобное хозяйство) наряду с традиционными может служить привлечение средств населения путем создания дополнительной валюты. Дополнительные валюты часто разрабатываются специально для решения конкретных вопросов или проектов, а введение большинства из них преследует несколько целей и направлено на решение нескольких вопросов.
Некоторые дополнительные валюты базируются на состоянии реальных ресурсов (золото, нефть, услуг и т. д.) и меняются в зависимости от их колебаний. В некоторых используется система отрицательного процента (демередж), что стимулирует рыночный обмен валюты и принуждает отказаться от дополнительной валюты как средства хранения капитала (это ускоряет ее обмен в 5-10 раз). Альтернативные валюты могут быть созданы индивидуальным лицом, корпорацией или организацией. Они могут быть также выпущены государством или региональными органами власти (опыт Германии и США).
Таким образом, для поступления средств в инвестиционный модуль М1 авторами предлагается имитирование альтернативной валюты корпорацией «Росагротур» в виде скидочных купонов (Промталонов) на агротуристские услуги (рисунок 5).

При этом выпуск купонов должен быть ограничен стоимостью рекреационных ресурсов, которые входят в состав региональной Программы развития аграрного туризма. Предполагается, что за счет постоянной стоимости ресурсов, стоимость купонов также будет повышаться, принося своим владельцам – населению региона дополнительный доход.
Оборот купонов (промталонов) не ограничивается в условиях современной России одним отдыхом. Ведь продовольственное обеспечение предприятий отдыха и туризма составляет в лучшем случае 10 % оборота. Основной объем продовольствия относится к регулярному обеспечению всего населения, в том числе и работников «Росагротура». Для этих целей предусматривается наличие специальных магазинов для работников этих предприятий. Кругооборот туристских отпускных чеков и материальных ценностей представлен на  рисунке 6.

Вместе с тем население различных регионов страны может приобретать обычные акции Росагротура (так как привилегированные принадлежат работникам этой организации) и получать по ним скидки в виде купонов на продовольственные товары и туруслуги через специальные магазины.
Список литературы
References
Рецензенты:
Мальцева Е.С. – кандидат экономических наук, АНО ВО «Институт бизнеса и дизайна».
Горлов В.В. – доктор экономических наук, РГУ нефти и газа (НИУ) имени И.М. Губкина.
Работа поступила в редакцию: 20.08.2017 г.
[1] По расчетам авторов, эти соотношения могут варьироваться в зависимости от региона.
[2] Исходя из определения С. А. Боголюбовой получается, что объекты культурно-исторического потенциала региона (памятники истории и культуры) также можно отнести к фактору «земля». С этим частично можно согласится, кода речь идет, например, об антропогенных заброшенных объектах или так называемых памятниках природы.
УДК 338.242.4
ИННОВАЦИОННЫЕ ПОДХОДЫ К ИНВЕСТИЦИОННОМУ ОБЕСПЕЧЕНИЮ ОБЪЕКТОВ АГРОТУРИСТСКОГО РЫНКА
Здоров Михаил Александрович
ФГБОУ ВО «Российский государственный аграрный университет – Московская сельскохозяйственная академия им. К.А. Тимирязева», Москва, Россия (127550, г. Москва, ул. Лиственничная аллея, 4а), кандидат экономических наук, и.о. зав кафедрой аграрного туризма, zdorov86@mail.ru, 8-905-575-31-73.
Здоров Сергей Александрович
АОЧУ ВО «Московский финансово-юридический университет МФЮА» Москва, Россия (115191, г. Москва, ул. Серпуховский вал, д. 17, корп. 1), аспирант, , 8-905-732-78-48.
Современные тенденции развития российской экономики показывают, что задача привлечения инвестиций стоит перед предприятиями достаточно остро. Возрастание рисков инвестирования затрудняет выбор наиболее доступных и целесообразных способов финансирования, определяет потребность в использовании различных схем, механизмов и требует реализации эффективных защитных мероприятий.
В настоящем исследовании авторами предлагается попытка нового взгляда на инвестиционную схему агротуристского рынка. Она заключается в том, чтобы правильно определить стоимость факторов производства, которые входят в состав объектов капитальных вложений. В свою очередь стоимость факторов наряду с оптимальным их сочетанием определяет производственная функция, которая в рыночных условиях отождествляется с предложением.
В статье обосновываются подходы к инвестиционной деятельности на агротуристском рынке, которыми выступают оптимизация конъюнктуры, формирование производственной функции и привлечение средств через инвестиционный фонд. Автором представлены расчеты, доказывающие эффективность раскрываемых методических подходов.
Ключевые слова: туризм сельских территорий; агротуризм; агротуристский комплекс; туристский рынок; рекреационные ресурсы; туристские чеки; купоны; агротуристский инвестиционный фонд.
INNOVATIVE APPROACHES TO INVESTMENT PROVIDING OBJECTS OF THE AGROTOURIST MARKET
Zdorov Mikhail Aleksandrovich
Russian state agrarian University - Moscow agricultural Academy a. K.A. Timiryazev, Moscow, Russia (Russia, 127550, Moscow, street Larch Avenue, 4 A.), candidate of Economic Sciences, acting head of the Department of agrarian tourism, zdorov86@mail.ru, 8-905-575-31-73.
Zdorov Sergey Aleksandrovich
Moscow University of Finance and Law MFUA, Moscow, Russia (115191, Moscow, Serpukhov Val str., 17, korp. 1), the graduate student, 8-905-732-78-48.
Modern tendencies of development of the Russian economy show that the problem of attracting investments faces the companies is quite acute. The increased risks of investing difficult to choose the most affordable and feasible ways of financing, determines the need to use different schemes, arrangements and requires the implementation of effective protective measures.
In this study, the authors propose a new look into an investment scheme agroturistico market. It is how to determine the cost of factors of production that are part of objects of capital investments. In turn, the cost of the factors along with their optimum combination determines the production function, which in the market conditions identified with the proposal.
The article approaches to investment activity in the agrotourist market as which optimization of an environment, formation of production function and attraction of financial resources through investment fund act are proved in article. The author has presented the calculations proving efficiency of the opened methodical approaches.
Key words: the tourism of rural territories; agrotourism; agrotourist complex; tourist market; recreational resources; tourist checks; coupons; agrotouristiki investment Fund.
Инвестирование финансовых средств в развитие предприятий является важнейшим источником экономического роста страны, необходимым условием улучшения их деятельности в современных условиях. При этом возникает множество проблем: от наличия самих инвестиций, необходимых финансовых ресурсов, до обоснованных механизмов управления ими, анализа эффективности реализуемых мероприятий и принятие оптимальных решений в инвестиционной деятельности предприятий [1, с. 12].
Для того чтобы инвестиционные процессы были максимально эффективны необходимо сопоставить уровень спроса через цену с предложением. Другими словами, оптимизировать конъюнктуру агротуристского рынка. Рассмотрев уже существующие модели установления рыночного равновесия П. Самуэльсона, Л. Вальраса, В. Леонтьева и др., авторы пришли к выводу об ограниченной возможности их применения в силу различных причин. Например, во всех рассмотренных моделях фактор «менеджмент» не рассматривается в условиях развивающейся рыночной экономики, в то время как именно он приобретает огромное значение в качестве стабилизирующего аспекта убывающей производительности факторов производства, включая и собственную производительность [10, с. 5]. В этой связи была предложена собственная методика формирования оптимальной конъюнктуры регионального агротуристского рынка, которая предполагает наличие шести блоков: «Предложение», «Спрос», корректирующий блок «Цена» и т.д. (рисунок 1).
Первый блок моделей «Спрос» позволяет определить набор продуктов в продовольственной корзине туристов в регионе, а также найти обобщающий показатель абсолютного потребления агротуруслуг на региональном агротуристском рынке. Эти показатели рассчитываются по уровню их значимости в продовольственной корзине и численности туристов в регионе, после чего осуществляется сопоставление показателей производства и потребления отдельных видов продовольственной продукции и агротуристских услуг.
Второй блок моделей (корректирующий). «Цена» дает возможность за счет расчета трансфертных цен распределить доходы предприятий в зависимости от уровня их нормативных затрат (например, среднеотраслевых), обеспечивая при этом предприятиям, добившимся снижения уровня нормативных издержек, рост дополнительной прибыли.
Моделирование по третьему блоку моделей предполагает, что в качестве критериев оптимальности выбираются основные составляющие агротуристского продукта: продукты питания и туруслуги. Схема моделирования оптимальной конъюнктуры представлена на рисунке 1.

В блоке «Предложение» также определяется стоимость факторов производства. Однако, рассмотрев уже существующие производственные функции: Линейная, CES – функция, Леонтьева, Кобба-Дугласа и т.д. авторы пришли к выводу о невозможности их применения на агротуристском рынке в силу различных причин. Например, во всех рассмотренных моделях не только не учитывается основной фактор «земля», но и ряд дополнительных факторов производства: «инновации», «информация» и «менеджмент» т.д. В этой связи авторами предлагается производственная функция агротуристского продукта, которая имеет следующий вид:

Особенностью данной производственной функции является учет фактора «земля», который, как отмечалось выше, при производстве агротуристского продукта приобретает первостепенное значение. По мнению авторов на него должно приходиться порядка 50 % инвестируемых средств, тогда как на фактор капитал и фактор труд – 20 % и 30 % соответственно [7].
Процентное соотношение факторов зависит, в том числе и от того, что именно входит в понятие «фактор земля» на агротуристском рынке. Дело в том, что он может включать не только рекреационные ресурсы, но и объекты культурно-исторического потенциала, инфраструктуры, сельского хозяйства. Определением сущности туристско-рекреационных ресурсов занималось множество ученых: Ю.К. Ефремов, В.Б. Нефедова, Б.Б. Родоман, В.С. Преображенский, Ю.А. Веденин, Н.Ф. Реймерс,Т.В. Николаенко, В.А. Квартальнов, Л.Б. Башалханова, И.А. Башалханов, Н.С. Мироненко, П.В. Большаник. Так, С. С. Дымова разработала модель, которая учитывая специфику оказания рекреационных услуг, описывает дискретные диапазоны (интервалы), являющиеся причиной неудовлетворенности клиентов рекреационного предприятия предоставляемыми услугами [2, с. 2].
Однако наиболее обобщенную характеристику термина «рекреационные ресурсы» по мнению авторов, дает С.А. Боголюбова. Под рекреационными ресурсами ею понимаются «явления природы, природные, природно-антропогенные и антропогенные объекты, а также объекты хозяйственной деятельности, обладающие аттрактивностью, уникальностью, оригинальностью, экзотичностью, эстетической привлекательностью, доступностью, целебно-оздоровительной и социально-культурной значимостью для рекреационной деятельности и используемые в соответствии с уровнем развития общества для организации различных форм и видов отдыха некоторого контингента людей в течение некоторого времени». Таким образом, если соотнести рекреационные ресурсы и факторы производства, получается следующая схема (рисунок 2) [5].

Рисунок 2 иллюстрирует взаимосвязь рекреационных ресурсов и факторов производства, определенное сочетание которых можно выразить в процентном отношении в зависимости от использования определенной доли каждого фактора в совокупном производстве агротуристского продукта.
Исследуя производственную функцию в условиях агротуристского рынка, авторы пришли к выводу, что для определения оптимальных объемов агротуристского продукта, необходимо использовать не общепринятую модель «Капитал-Труд», а более подходящую для этого - «Земля- Капитал», то есть выражать стоимость земли в денежном выражении или, по-другому, произвести экономическую оценку рекреационных ресурсов.
Большой вклад в разработку методов оценки природных, в том числе туристско-рекреационных ресурсов внесли такие известные отечественные и зарубежные экономисты-экологи, как: А.А. Аверченков, С.Н. Бобылев, С.А. Боголюбова, И.П. Глазырина, А.А. Гусев, В.И. Данилов-Данильян, Дж. Диксон, И.И. Думова, Т.А. Ирисова, Е.В. Колотова, Н.Л. Коробова, П. Кроссон, Л. Либенберг, Н.Н. Лукьянчиков, Д.С. Львов, О.Е. Медведева, Г.А. Моткин, Р.А. Перелет, И.М. Потравный, Е.В. Рюмина, С.А. Севастьянова, С.В. Соловьева, Г.А. Фоменко, А.В. Шевчук, П. Шерман и др.
Все разработанные и внедренные в отечественную практику методы упомянутых выше специалистов можно с некоторой долей условности объединить в пять основных групп: расчетно-конструктивные (воспроизводственные) методы, методы бальных оценок, рентные методы, нормативные методы, затратные методы. Рассмотрев данные методики, автор пришел к выводу об ограниченном характере их использования [6]. Все дело в том, что один метод пригоден для оценки только одной группы рекреационных ресурсов.
Например, расчетно-конструктивные методы применяются при расчете стоимости туристского продукта, или выручки, получаемой по каждой специализированной туристской зоне (кластеру) региона. Суть балльного метода оценки сводится к попытке количественной оценки качества рекреационных ресурсов путем применения субъективных оценочных параметров.
К нормативным методам можно отнести все виды оценок, получаемые с использованием утвержденных в установленном порядке стоимостных показателей или технологий расчета, также включающих фиксированные расчетные параметры. Он подходит, в основном, для оценки ресурсов экологического и лечебно-оздоровительного туризма.
Рентный метод основан на выявлении дополнительного экономического эффекта (дифференциальной ренты), возникающего при использовании данного ресурсного источника по сравнению с другим (худшим) и применяется, в том числе для расчета объектов инфраструктуры туристской индустрии.
Затратный метод заключается в определении ценности ресурсных источников по суммарным затратам на их использование. Несмотря на относительную простоту данный метод наиболее эффективен при оценке развития памятников истории и культуры и народных промыслов, и ремесел в регионе. Он позволяет разрушить некоторые социокультурные стереотипы [9, с. 51-62]
Сущность комплексной оценки рекреационных ресурсов исследования, предлагаемый авторами, сводится к расчету двух основных показателей. Первый (интегральный) – уровень рентабельности, складывающийся в различных типах гостиничного хозяйства и рекреационных ресурсов. Второй показатель отражает долю рекреационных ресурсов в общей выручке предприятий туриндустрии.
Интегральный показатель оценки стоимости рекреационных ресурсов имеет вид:


В числитель входят показатели выручки и прибыли по расчетно-конструктивному и методу рентных оценок, в знаменатель - показатели текущих и капитальных затрат по методике затратного метода.
Коэффициент цена-качество является своего рода стабилизатором рентабельности туристской деятельности в регионе и рассчитывается как отношение среднего показателя качества рекреационных ресурсов и туруслуг в средствах размещения (бальная оценка), к средней стоимости данного рода услуг. При этом нормативным считается значение не менее единицы.
В свою очередь, доля рекреационных ресурсов в общей выручке турпредприятий рассчитывается ( ) имеет следующий способ расчета.

Таким образом, оценка рекреационных ресурсов представляет собой некий интегральный показатель, при умножении на который, скажем кадастровую стоимость региона, получается искомая стоимость территории с учетом рекреационных ресурсов. Так, согласно нашим исследованиям стоимость рекреационных ресурсов Московской области составляет порядка 1800 млн. руб. [5]. Однако ввиду разности регионов и содержащегося в туристско-рекреационного потенциала, показатели капиталоотдачи также будут различаться.
Поэтому для капиталовложений автором в настоящем исследовании предлагаются пять инвестиционных модулей (М1 – подсобное хозяйство, М2 – природные ресурсы, М3 – инфраструктура, М4 – культурно-исторический потенциал, М5 – народные промыслы и ремесла), которые имеют различный показатель окупаемости в зависимости от региона (рисунок 4).

При этом учитывалось, что нормативный уровень рентабельности капитальных вложений составляет порядка 80-100 %, а срок окупаемости за счет реинвестируемой прибыли – два года, т.е. нормативный срок достигается путем сложения двухгодового размера прибыли проектируемых объектов. В качестве срока инвестиций взят семилетний период (2017-2023 гг.) – примерный срок действия ФЦП развития туризма в регионе. Результаты распределения капиталовложений по объектам и периодам инвестирования в Московской области отражены в таблице 5. Как показывают данные таблицы 5 на первое место выходит модуль М1 – «подсобное хозяйство».Далее согласно схеме (рисунок 1) по исследуемому региону производится также кластерное районирование с выделением специализации каждого кластера на определенном виде туризма. В ходе исследования, авторами были определены следующие специализированные кластеры Московской области.
Для оптимизации капитальных вложений автором решалась задача экономико-математического моделирования, целью которой было найти такой оптимальный план капитальных сложений, при котором сначала в первый год реализации инвестиционного проекта вводились бы средства в объекты с наиболее быстрым сроком окупаемости и наименьшим объемом финансовых ресурсов. Второй и третий годы планировались бы как основные периоды инвестирования, с таким расчетом, чтобы стратегически увеличить возможный срок окупаемости вводимых объектов, а на четвертый и пятый временные периоды планировались сравнительно небольшие объемы инвестирования с целью обеспечения нормативного срока их окупаемости.
Приоритетность данного модуля объясняется значительным сокращением объема капитальных вложений за счет средств реинвестируемой прибыли. В свою очередь, увеличение объема реинвестируемой прибыли достигается за счет сокращения затрат по статьям питания и проживания. Полученная прибыль при этом реинвестируется далее в другие модули распределения капитальных вложений.
В каждом из последующих модулей создается свой объем накапливаемой прибыли, которая служит резервом для целевых источников финансирования проекта, благодаря чему сумма инвестиций на каждый последующий модуль уменьшается, а их рентабельность увеличивается. Этот процесс можно отобразить графически (рисунок 4).
Оси - х1у1 отражают данные взаимосвязи, а их количественное выражение представлено в виде биссектрисы. Однако следует уточнить, что взаимосвязь капитальных вложений с рентабельностью имеет весьма условное значение. Учитывая, что выручка в среднесрочном периоде (период инвестиций) примерно равна объему реинвестируемой прибыли, то за первые два года образуется некий «временной лаг», который и обусловливает возможность снижения последующих инвестиций за счет реинвестируемой прибыли.
Таблица 1
Результаты распределения капиталовложений по объектам инвестирования в Московской области

При этом из выручки можно вычесть половину приведенных затрат (ось x2) т.к. вторая половина приведенных затрат частично окупается за счет уже введенных в строй рекреационных объектов (модуль М1). Пересечение кривой «Изменение рентабельности от уменьшения объемов капитальных вложений за счет реинвестируемой прибыли» и биссектрисы получило название «инвестиционный крест». Оно обусловлено уровнем 67 % рентабельности капитальных вложений (ось y1). Пересечение кривой изменения рентабельности с пропорциональным увеличением объема финансирования образуют взаимосвязи рентабельности капиталовложений и изменения их объемов.
Аналитически это объясняется соотношением объема реинвестируемой прибыли к общему объему капитала (сумма капитальных вложений и реинвестированной прибыли). Другими словами, объем капитальных вложений уменьшается на 33 % за счет реинвестируемой прибыли, в тоже время, рентабельность капитальных вложений при их уменьшении на указанную величину возрастает до 185 % (ось y1) – уменьшение объема капитальных вложений на 30 % или ось y1 185 %.
Например, если величина приведенных затрат уменьшается со 100 % до 90 % (ось х2), то уровень рентабельности капиталовложений составит 120 %. При следующем пропорциональном уменьшения приведенных затрат с 90 % до 80 % - рентабельности капиталовложений составит 150 % и т.д. до предельной величины у2.
Таким образом, исходя из наших расчетов, за весь срок инвестирования (6 лет) капитальные вложения полностью окупятся реинвестируемой прибылью. При этом прирост рентабельности капитальных вложений за счет частичной замены их требуемого объема составит 49 %, а общий рост рентабельности капитальных вложений будет равен 149 %.
Традиционными источниками финансирования региональных программ развития туризма, помимо частного инвестирования и предоставления коммерческих кредитов, можно считать средства местной бюджетной поддержки и муниципальные займы. Первые представляют собой реализацию новой системы налогообложения региона путем «замораживания» платежей на уровне базового периода, чтобы обеспечить прирост инвестиционных ресурсов в последующих периодах. Они будут эффективны на завершающих стадиях капитальных вложений и направлены на поддержку развития народных промыслов и ремесел (сувенирной продукции) (таблица1).
Муниципальные займы, по расчетам специалистов, могут составить до 20 % средств общего объема финансовых поступлений и должны быть направлены на восстановление культурно-исторической потенциала региона, восстановление памятников архитектуры, усадебных комплексов, оборудование смотровых площадок и др.
Рентные отчисления – наиболее теоретически обоснованная часть инвестиционных поступлений. Порядка 10 % всех средств можно получить только за счет поступлений от туристской ренты. Практически нереализованными остаются вопросы бонитировки туристских угодий и стоимости (аренды) единицы туристской площади. Оценка качества угодий не является камнем преткновения, так как при наличии стоимостной оценки «худшей» туристской площади через поправочные коэффициенты (по 5- или 10-балльной шкале) вычисляется фактическая стоимость конкретного участка туристских ресурсов. Однако до сих пор спорным моментом остается вопрос собственности туристско-рекреационных ресурсов.
В качестве собственников в настоящее время выступают государственные структуры трех уровней: федеральные, региональные, муниципальные и частнопредпринимательские: фермерские, личные подсобные хозяйства, иногда банковские структуры. На наш взгляд не достаточное внимание уделяется комплексному использованию туристской ренты со стороны физических и юридических лиц региона. Речь идет не только о получении рентного дохода, но и о его объективном распределении. В.М. Козыревым предлагается распределять рентный доход в пропорции 1:1, т.е. 5 % оставлять предприятию на развитие производства, а 5 % предоставлять вправо распределения государственным структурам [3, 4]. Альтернативной точкой зрения является распределение этих «социальных издержек» (по согласованию со всеми юридическими и физическими лицами региона) на развитие инфраструктуры региона: строительство дорог, средств связи, восстановление медицинских и образовательных учреждений.
Финансовое обеспечение экологической сферы может идти двумя путями: через уже существующую систему штрафов «загрязнителей» окружающей среды и через финансирование рекреационной сферы совместно с промышленными предприятиями. Для промышленных, транспортных, сельскохозяйственных и других предприятий это может оказаться достаточно выгодно, так как во избежание уплаты штрафов они направляют свои финансовые ресурсы на восстановление окружающей среды, т. е. создают нормальные условия своим работникам для труда и отдыха. Кроме того, поступающие средства, с учетом мировой практики, не облагаются налогом, а значит, могут быть использованы в большей мере на развитие туристской инфраструктуры.
Методически объемы финансовых поступлений регламентируются объемами «загрязняющих веществ», выбрасываемых в атмосферу, водоемы и на земельные угодья. Средства эти в большей мере возвращаются на восстановление рекреационных объектов, причем при обоюдном финансировании с туристской сферой в двойном объеме. Являясь основными акционерами, представители производственных предприятий могут контролировать использование своих финансовых поступлений.
Источником финансовых поступлений модуля М1 (Подсобное хозяйство) наряду с традиционными может служить привлечение средств населения путем создания дополнительной валюты. Дополнительные валюты часто разрабатываются специально для решения конкретных вопросов или проектов, а введение большинства из них преследует несколько целей и направлено на решение нескольких вопросов.
Некоторые дополнительные валюты базируются на состоянии реальных ресурсов (золото, нефть, услуг и т. д.) и меняются в зависимости от их колебаний. В некоторых используется система отрицательного процента (демередж), что стимулирует рыночный обмен валюты и принуждает отказаться от дополнительной валюты как средства хранения капитала (это ускоряет ее обмен в 5-10 раз). Альтернативные валюты могут быть созданы индивидуальным лицом, корпорацией или организацией. Они могут быть также выпущены государством или региональными органами власти (опыт Германии и США).
Таким образом, для поступления средств в инвестиционный модуль М1 авторами предлагается имитирование альтернативной валюты корпорацией «Росагротур» в виде скидочных купонов (Промталонов) на агротуристские услуги (рисунок 5).

При этом выпуск купонов должен быть ограничен стоимостью рекреационных ресурсов, которые входят в состав региональной Программы развития аграрного туризма. Предполагается, что за счет постоянной стоимости ресурсов, стоимость купонов также будет повышаться, принося своим владельцам – населению региона дополнительный доход.
Оборот купонов (промталонов) не ограничивается в условиях современной России одним отдыхом. Ведь продовольственное обеспечение предприятий отдыха и туризма составляет в лучшем случае 10 % оборота. Основной объем продовольствия относится к регулярному обеспечению всего населения, в том числе и работников «Росагротура». Для этих целей предусматривается наличие специальных магазинов для работников этих предприятий. Кругооборот туристских отпускных чеков и материальных ценностей представлен на  рисунке 6.

Вместе с тем население различных регионов страны может приобретать обычные акции Росагротура (так как привилегированные принадлежат работникам этой организации) и получать по ним скидки в виде купонов на продовольственные товары и туруслуги через специальные магазины.
Список литературы
- Борщева А.В. Реформирование системы управления производством предприятия // Управленческий учет. 2011. № 9. С. 12-18.
- Дымова С.С. Дискретные диапазоны и проблема неудовлетворенности клиентов рекреационного предприятия предоставляемыми услугами // Бизнес и дизайн ревю. 2016. Т. 1. № 4 (4). С. 2.
- Здоров А.Б., Антонян А.Г. Агротуристский комплекс как путь реализации национальных программ экономики // Финансы и кредит. 2008. № 36. С. 88–91.
- Здоров А.Б., Здоров М.А., Абряндина В.В. Проблемы и перспективы развития аграрного туризма в России // Экономика, труд, управление в сельском хозяйстве. 2015. № 3 (24). С. 78-83.
- Здоров А.Б., Здоров М.А. Концепция эффективного управления сельской территорией // Вестник РМАТ. 2015. № 4. С. 34-40.
- Здоров А.Б., Здоров М.А. Прогнозирование формирования и развития сельских туристских комплексов // Экономика, труд, управление в сельском хозяйстве. 2010. № 4. С. 48-51.
- Здоров С.А. Повышение эффективности использования рекреационных ресурсов в гостиничном бизнесе. Автореферат дис. канд. экон. наук. Сочи., 2013.
- Козырев В. М. Туристская рента: Учеб. пособие. М.: Финансы и статистика, 2001.
- Оришев А.Б. Европейцы в сознании россиян: социокультурные стереотипы // Вестник экспериментального образования. 2017. № 3 (12). С. 51-62.
- Оришев А.Б. Социологические теории управления: ретроспективный анализ // Бизнес и дизайн ревю. 2016. Т. 1. № 1(1). С. 5.
References
- Borscheva A.V. Reformirovanie sistemy upravleniya proizvodstvom predpriyatiya - Upravlencheskiy uchet. 2011. no 9. p. 12-18.
- Dymova S.S. Diskretnye diapazony i problema neudovletvorennosti klientov rekreatsionnogo predpriyatiya predostavlyaemyimi uslugami - Biznes i dizayn revyu. 2016. T. 1. no 4 (4). p. 2.
- Zdorov A.B., Antonyan A.G. Agroturistskiy kompleks kak put realizatsii natsionalnykh programm ekonomiki - Finansy i kredit. 2008. no 36. p. 88–91.
- Zdorov A.B., Zdorov M.A., Abryandina V.V. Problemyi i perspektivyi razvitiya agrarnogo turizma v Rossii - Ekonomika, trud, upravlenie v selskom khozyaystve. 2015. no 3 (24). p. 78-83.
- Zdorov A.B., Zdorov M.A. Kontseptsiya effektivnogo upravleniya selskoy territoriey - Vestnik RMAT. 2015. no 4. p. 34-40.
- Zdorov A.B., Zdorov M.A. Prognozirovanie formirovaniya i razvitiya selskikh turistskikh kompleksov - Ekonomika, trud, upravlenie v selskom khozyaystve. 2010. no 4. p. 48-51.
- Zdorov S.A. Povyishenie effektivnosti ispolzovaniya rekreatsionnykh resursov v gostinichnom biznese. Avtoreferat dis. kand. ekon. nauk. Sochi., 2013.
- Kozyirev V. M. Turistskaya renta: Ucheb. posobie. M.: Finansy i statistika, 2001.
- Orishev A.B. Evropeytsy v soznanii rossiyan: sotsiokulturnyie stereotipy - Vestnik eksperimentalnogo obrazovaniya. 2017. no 3 (12). p. 51-62.
- Orishev A.B. Sotsiologicheskie teorii upravleniya: retrospektivnyiy analiz - Biznes i dizayn revyu. 2016. T. 1. no 1(1). p. 5.
Рецензенты:
Мальцева Е.С. – кандидат экономических наук, АНО ВО «Институт бизнеса и дизайна».
Горлов В.В. – доктор экономических наук, РГУ нефти и газа (НИУ) имени И.М. Губкина.
Работа поступила в редакцию: 20.08.2017 г.
[1] По расчетам авторов, эти соотношения могут варьироваться в зависимости от региона.
[2] Исходя из определения С. А. Боголюбовой получается, что объекты культурно-исторического потенциала региона (памятники истории и культуры) также можно отнести к фактору «земля». С этим частично можно согласится, кода речь идет, например, об антропогенных заброшенных объектах или так называемых памятниках природы.