Горлов В.В. Выбор оптимальной логистической стратегии для нефтяной компании в сфере морских перевозок
Горлов В.В. Выбор оптимальной логистической стратегии для нефтяной компании в сфере морских перевозок
ЭКОНОМИКА. ЭКОНОМИЧЕСКИЕ НАУКИ
Образец ссылки на эту статью: Горлов В.В. Выбор оптимальной логистической стратегии для нефтяной компании в сфере морских перевозок // Бизнес и дизайн ревю. 2017. Т. 1. № 4(8). С. 1.
УДК 338.24.01
ВЫБОР ОПТИМАЛЬНОЙ ЛОГИСТИЧЕСКОЙ СТРАТЕГИИ ДЛЯ НЕФТЯНОЙ КОМПАНИИ В СФЕРЕ МОРСКИХ ПЕРЕВОЗОК
Горлов Виктор Владимирович
РГУ нефти и газа (НИУ) имени И.М. Губкина (Москва, Россия, Ленинский пр-т, дом 65, корпус 2), доктор экономических наук, профессор кафедры финансового менеджмента, , +7 (499) 507-86-11.
В настоящее время наибольшая доля мировых перевозок сырой нефти приходится на два вида транспорта: трубопроводный и танкерный. Для каждого региона нефтедобычи очень важно иметь доступность к данным видам транспорта, так как это определяет не только возможности добычи, но и возможности сбыта сырья на мировом рынке. Около 60 % всего мирового объема добываемой сырой нефти транспортируется по морю. На фоне других видов транспорта морские перевозки обладают определенными преимуществами. Во-первых, на транспортировку одной тонны груза уходит существенно меньше топлива, что обеспечивает более высокую топливную эффективность. Дополняется это и огромной вместительностью судов, что также положительно сказывается на показателях себестоимости. В условиях нестабильности мировых энергетических рынков способность нефтяных компаний принимать эффективные логистические стратегии является неоспоримым конкурентным преимуществом. В числе таких стратегий могут быть: фрахтование судна на свободном рынке или создание собственной транспортной мощности. Соответственно, актуально проанализировать каждое из логистических решений компании, чтобы понять какое из них приносит большую прибыль. С этой целью была разработана модель выбора оптимальной логистической стратегии для нефтяной компании на основе экономико-математического моделирования методом Монте-Карло, которая может быть использована в практической деятельности нефтегазовых компаний, а также крупных трейдеров, обладающих достаточным капиталом для создания флота.
Ключевые слова: фрахтование судна; фрахтовая ставка; аренда танкера; модель Монте-Карло.
SELECTING OPTIMAL LOGISTICS STRATEGY FOR AN OIL COMPANY IN THE FIELD OF MARITIME TRANSPORT
Gorlov Victor Vladimirovich
Gubkin Russian State University of Oil and Gas (National Research University) (Moscow, Russia, Lininskii ave., 65/2), Dr.Sc. (Econ.), Professor, Department of Financial Management, , +7 (499) 507-86-11.
Today the greatest share of world shipments of crude oil accounts for two types of transportation: pipeline and tanker. It is very important for each oil-producing region to have accessibility to these types of transport, because it determines not only the possibility of extraction but also sales opportunities the crudes on the world market. About 60% of the total global volume of crude oil transported by sea. Compared to other modes of transport Maritime transport have certain advantages. First, to transport one ton of cargo takes significantly less fuel, resulting in greater fuel efficiency. This is complemented by huge storage capacity of vessels, which also has a positive effect on unit costs. In conditions of instability of world energy markets, the ability of oil companies to take effective logistics strategy is a clear competitive differentiator. Among these strategies are: hire of the vessel on the free market or the creation of its own transport capacities. Accordingly, it is important to analyze each of the logistic solutions company in order to understand which of them is more profitable. With this purpose, a model was developed to select the optimal logistics strategy for an oil company on the basis of economic-mathematical modeling by Monte Carlo, which can be used in the practice of oil and gas companies as well as large traders with sufficient capital to build a fleet.
Keywords: chartering; freight rate; rental of tankers; model Monte Carlo.
В международной торговле из года в год все большую значимость приобретает состояние мирового танкерного флота, о чем свидетельствует рост морских перевозок и рост общего дедвейта. С 2009 г. по 2014 г. дедвейт мирового торгового флота возрос на 34 % и достиг 1,7 млрд. т. За тот же период количество судов в мире увеличилось на 5 % и составило 56 700 единиц. А по состоянию на 2016 г. количество судов уже составило 90 917 единиц [8]. Мировой океан стал главным связующим звеном международной торговли, и его значение в перспективе лишь возрастет.
Спрос на услуги морского транспорта целиком и полностью зависит от макроэкономической ситуации в мире.
Уровень цен на нефть существенно влияет на морскую торговлю наливными грузами. С июня 2014 г. в результате обвала цен на нефтяном рынке многие трейдеры прибегали к эффективной стратегии хранения нефти на арендованных танкерах. Такая стратегия широко применялась в 2009 г. Суть стратегии такова: нефтетрейдеры покупают дешевую нефть и хранят ее в танкере, чтобы в будущем продать по более высоким ценам. В 2009 г. в нефтехранилищах находилось около 100 миллионов баррелей нефти [7]. В этом случае, спрос на нефтехранилища повышает цены на их аренду.
Нынешняя ситуация на мировом рынке позволяет совершать подобные операции, поскольку фьючерсы с более поздним сроком экспирации торгуются дороже, чем текущие спотовые цены. Такое явление называется контанго, которое подразумевает приобретение нефти «здесь и сейчас» и продажу фьючерса с поставкой через год, а на протяжении года хранение углеводородов в танкере. Разница в ценах позволяет компенсировать затраты на аренду хранилищ и получить практически гарантированную прибыль. В случае продолжения роста контанго, спрос на танкеры будет расти, а стоимость фрахта – дорожать.
Для того, чтобы выявить в краткосрочной перспективе основные тенденции развития спроса и предложения общего тоннажа судов, проанализировать волатильность фрахтовых ставок, а также определить поведение фрахтователей и судовладельцев на мировом рынке, нефтетрейдеры проводят постоянный мониторинг и оценку динамики индекса Worldscale [1]. Эта шкала ежегодно устанавливается Ассоциацией Worldscale в Лондоне и Нью-Йорке в зависимости от изменения цен на бункерное топливо, портовых сборов и валютных курсов. Ассоциация Worldscale рассчитывает для операторов и фрахтователей базовые цены перевозки одной тонны груза между любыми двумя портами в мире, а всего маршрутов насчитывается более 320 тысяч. За базу для расчета номинальных ставок для каждого конкретного маршрута и класса танкера принята сумма фрахта, которая обеспечивает заданный уровень рентабельности стандартного танкера при нормальных условиях эксплуатации [5, 6]. Соответственно, в данной статье в качестве примера для анализа взяты средние экономические показатели танкера класса VLCC за последние голы. Непосредственно перейдем к анализу и построению модели.
Логистические стратегии – это набор методов и средств, обеспечивающих устойчивое функционирование корпоративной логистики. В числе таких методов можно отметить фрахт на свободном рынке или создание собственной транспортной мощности. Каждая из этих стратегий транспортного обеспечения товарного потока имеет свои преимущества и недостатки. И в каждом конкретном случае выбор оптимальной стратегии подчинен действию огромного количества неопределенностей. Отметим, что факторы выбора логистической стратегии зависят не только от рыночных условий или региональных особенностей, но также от специфики бизнеса нефтяной компании. Следует добавить, что число транспортных и логистических стратегий не огранивается описанными выше, в реальном бизнесе многообразие таких стратегий дополняется своп-контрактами, а также всем многообразием мультимодальных перевозок. В целях настоящей работы предлагается рассмотреть:
Таблица 1
SWOT - анализ стратегии 1
Источник: составлено автором.
Таблица 2
SWOT-анализ стратегии 2
Источник: составлено автором.
Проведенный SWOT - анализ не позволяет сделать однозначные выводы о преимуществе выбора той или иной стратегии, так как такой вывод должен учитывать волатильность мирового рынка фрахтовых ставок, а также такие факторы, как период действия чартерного контракта, изменчивость портовых сборов, стоимости бункерного топлива и т.д. Представляется возможным определить обоснованность логистической стратегии на основе экономико-математического моделирования, что позволит конкретизировать условия выбора стратегий в контексте субъекта, принимающего решения, т.е. нефтяной компании или нефтетрейдера. Косвенным образом это будет полезным и для определения степени эффективности управления предприятием [2, с. 114].
Модель является обобщенным прообразом объекта, явления, процесса, подлежащих исследованию. Модель должна воспроизводить характерные свойства исследуемого объекта, как правило, не в полной мере. Целью экономического моделирования в данном случае является построение модели рентабельности создания собственной транспортной мощности. В состав модели должны быть включены экзогенные и эндогенные переменные. К числу экзогенных переменных относятся фрахтовые ставки, так как они определяются рынком, а не конкретным участником, так как этот рынок, скорее всего, можно отнести к рынку со свободной конкуренцией – ни одна из крупнейших компаний - операторов не имеет доминирующего положения; фискальные условия ведения бизнеса; портовые сборы; цены бункерного топлива. Эндогенные переменные включают в себя: класс судна, интенсивность использования на маршруте, операционные издержки [3, 4].
В построенной модели минимальной границей рентабельности определяется равенство рыночной ставки фрахта для конкретного маршрута и себестоимостью перевозки собственными силами.
Соответственно, введем следующие переменные:
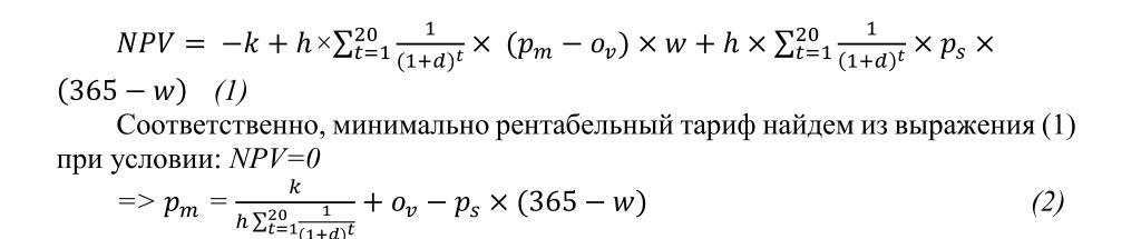
Минимально рентабельный тариф найдем из выражения (1), который представляет собой чистый дисконтированный доход от владения собственным танкером (в случае, если мы получаем доход по арендной ставке p (долл./день)):

p* представляет собой такой тариф, при котором владение собственным танкером обеспечит рентабельность капитала с доходностью по ставке дисконтирования. Если рыночная ставка фрахта превышает p*, то инвестор получает дополнительную прибыль, и вторая стратегия становится более привлекательной.
Также отметим влияние фактора w, потому что уровень порога рентабельности также зависит и от временной загруженности танкера.
Для учета волатильности рыночной среды, а также неопределенности параметров договоров фрахта, полагаем фактическую ставку и интенсивность использования танкера источниками риска, т.е. случайными величинами. Используем метод имитационного моделирования. Представляется возможным оценить разницу рыночной ставки и ставки пороговой рентабельности:
∆p = pm-p*, где pm – рыночная фрахтовая ставка, подверженная непредсказуемым изменениям, а р* - пороговая рентабельность. Соответственно, если ∆ р > 0, то преимущество у стратегии 1, если они равны, то преимущество стратегий тождественно, если ∆ р


В вышеизложенной модели в качестве источников риска были определены, соответственно, интенсивность использования и рыночная ставка фрахта.
Рыночная ставка фрахта моделировалась логарифмически нормальным распределением с параметрами: среднее – 31,56 (долл./день), стандартное отклонение – 26,7 (долл./день). Поиск подходящего закона распределения был осуществлён с помощью программы @ RISK (модуль фитинга).
Интенсивность использования моделировалась исходя из следующих предположений:
В таком случае максимальная интенсивность составляет 10 рейсов в год.
В то же время количество товарных рейсов в год является неопределенным, так как на момент моделирования допускается существенное отклонение фактической загрузки судна от плановой. Соответственно, число рейсов является источником неопределенности и в модели воспроизведено в виде равномерного распределения с параметрами: минимальный – 5 рейсов, максимальный – 10 рейсов.
Исходя из того, что в модели присутствуют две случайные величины, очевидно, что целевая функция также будет случайной величиной. В роли целевой функции выступает разница между фрахтовой ставкой и ставкой безубыточности для случайного уровня интенсивности загрузки.

Расчет по модели был осуществлен с помощью метода сценарного моделирования - Монте – Карло. В этих целях был использован пакет @ RISK. Было осуществлено 10 000 итераций. В результате моделирования десяти тысяч сценариев была смоделирована разница между рыночной фрахтовой ставкой и рентабельной ставкой фрахта, обеспечивающая доходность для владельца судна. Как видим из рисунка, в 88 % сценариев зафиксировано превышение рыночной ставки фрахта над ставкой рентабельности. Если для компании 12 % вероятность убытка является допустимой, то в таком случае очевидно преимущество стратегии 2.
Полученная модель позволяет выбирать оптимальную логистическую стратегию исходя из рыночных условий (фрахтовые тарифы) и специфики деятельности компании (ресурсное обеспечение, добычные возможности, географическая характеристика бизнеса (удаленность мест добычи от портов).
Список литературы
References
Рецензенты:
Мальцева Е.С. – кандидат экономических наук, доцент, АНО ВО «Институт бизнеса и дизайна».
Проданова Н.А. – доктор экономических наук, профессор, ФГБОУ ВО "РЭУ" им. Г.В. Плеханова.
Работа поступила в редакцию: 20.09.2017 г.
Образец ссылки на эту статью: Горлов В.В. Выбор оптимальной логистической стратегии для нефтяной компании в сфере морских перевозок // Бизнес и дизайн ревю. 2017. Т. 1. № 4(8). С. 1.
УДК 338.24.01
ВЫБОР ОПТИМАЛЬНОЙ ЛОГИСТИЧЕСКОЙ СТРАТЕГИИ ДЛЯ НЕФТЯНОЙ КОМПАНИИ В СФЕРЕ МОРСКИХ ПЕРЕВОЗОК
Горлов Виктор Владимирович
РГУ нефти и газа (НИУ) имени И.М. Губкина (Москва, Россия, Ленинский пр-т, дом 65, корпус 2), доктор экономических наук, профессор кафедры финансового менеджмента, , +7 (499) 507-86-11.
В настоящее время наибольшая доля мировых перевозок сырой нефти приходится на два вида транспорта: трубопроводный и танкерный. Для каждого региона нефтедобычи очень важно иметь доступность к данным видам транспорта, так как это определяет не только возможности добычи, но и возможности сбыта сырья на мировом рынке. Около 60 % всего мирового объема добываемой сырой нефти транспортируется по морю. На фоне других видов транспорта морские перевозки обладают определенными преимуществами. Во-первых, на транспортировку одной тонны груза уходит существенно меньше топлива, что обеспечивает более высокую топливную эффективность. Дополняется это и огромной вместительностью судов, что также положительно сказывается на показателях себестоимости. В условиях нестабильности мировых энергетических рынков способность нефтяных компаний принимать эффективные логистические стратегии является неоспоримым конкурентным преимуществом. В числе таких стратегий могут быть: фрахтование судна на свободном рынке или создание собственной транспортной мощности. Соответственно, актуально проанализировать каждое из логистических решений компании, чтобы понять какое из них приносит большую прибыль. С этой целью была разработана модель выбора оптимальной логистической стратегии для нефтяной компании на основе экономико-математического моделирования методом Монте-Карло, которая может быть использована в практической деятельности нефтегазовых компаний, а также крупных трейдеров, обладающих достаточным капиталом для создания флота.
Ключевые слова: фрахтование судна; фрахтовая ставка; аренда танкера; модель Монте-Карло.
SELECTING OPTIMAL LOGISTICS STRATEGY FOR AN OIL COMPANY IN THE FIELD OF MARITIME TRANSPORT
Gorlov Victor Vladimirovich
Gubkin Russian State University of Oil and Gas (National Research University) (Moscow, Russia, Lininskii ave., 65/2), Dr.Sc. (Econ.), Professor, Department of Financial Management, , +7 (499) 507-86-11.
Today the greatest share of world shipments of crude oil accounts for two types of transportation: pipeline and tanker. It is very important for each oil-producing region to have accessibility to these types of transport, because it determines not only the possibility of extraction but also sales opportunities the crudes on the world market. About 60% of the total global volume of crude oil transported by sea. Compared to other modes of transport Maritime transport have certain advantages. First, to transport one ton of cargo takes significantly less fuel, resulting in greater fuel efficiency. This is complemented by huge storage capacity of vessels, which also has a positive effect on unit costs. In conditions of instability of world energy markets, the ability of oil companies to take effective logistics strategy is a clear competitive differentiator. Among these strategies are: hire of the vessel on the free market or the creation of its own transport capacities. Accordingly, it is important to analyze each of the logistic solutions company in order to understand which of them is more profitable. With this purpose, a model was developed to select the optimal logistics strategy for an oil company on the basis of economic-mathematical modeling by Monte Carlo, which can be used in the practice of oil and gas companies as well as large traders with sufficient capital to build a fleet.
Keywords: chartering; freight rate; rental of tankers; model Monte Carlo.
В международной торговле из года в год все большую значимость приобретает состояние мирового танкерного флота, о чем свидетельствует рост морских перевозок и рост общего дедвейта. С 2009 г. по 2014 г. дедвейт мирового торгового флота возрос на 34 % и достиг 1,7 млрд. т. За тот же период количество судов в мире увеличилось на 5 % и составило 56 700 единиц. А по состоянию на 2016 г. количество судов уже составило 90 917 единиц [8]. Мировой океан стал главным связующим звеном международной торговли, и его значение в перспективе лишь возрастет.
Спрос на услуги морского транспорта целиком и полностью зависит от макроэкономической ситуации в мире.
Уровень цен на нефть существенно влияет на морскую торговлю наливными грузами. С июня 2014 г. в результате обвала цен на нефтяном рынке многие трейдеры прибегали к эффективной стратегии хранения нефти на арендованных танкерах. Такая стратегия широко применялась в 2009 г. Суть стратегии такова: нефтетрейдеры покупают дешевую нефть и хранят ее в танкере, чтобы в будущем продать по более высоким ценам. В 2009 г. в нефтехранилищах находилось около 100 миллионов баррелей нефти [7]. В этом случае, спрос на нефтехранилища повышает цены на их аренду.
Нынешняя ситуация на мировом рынке позволяет совершать подобные операции, поскольку фьючерсы с более поздним сроком экспирации торгуются дороже, чем текущие спотовые цены. Такое явление называется контанго, которое подразумевает приобретение нефти «здесь и сейчас» и продажу фьючерса с поставкой через год, а на протяжении года хранение углеводородов в танкере. Разница в ценах позволяет компенсировать затраты на аренду хранилищ и получить практически гарантированную прибыль. В случае продолжения роста контанго, спрос на танкеры будет расти, а стоимость фрахта – дорожать.
Для того, чтобы выявить в краткосрочной перспективе основные тенденции развития спроса и предложения общего тоннажа судов, проанализировать волатильность фрахтовых ставок, а также определить поведение фрахтователей и судовладельцев на мировом рынке, нефтетрейдеры проводят постоянный мониторинг и оценку динамики индекса Worldscale [1]. Эта шкала ежегодно устанавливается Ассоциацией Worldscale в Лондоне и Нью-Йорке в зависимости от изменения цен на бункерное топливо, портовых сборов и валютных курсов. Ассоциация Worldscale рассчитывает для операторов и фрахтователей базовые цены перевозки одной тонны груза между любыми двумя портами в мире, а всего маршрутов насчитывается более 320 тысяч. За базу для расчета номинальных ставок для каждого конкретного маршрута и класса танкера принята сумма фрахта, которая обеспечивает заданный уровень рентабельности стандартного танкера при нормальных условиях эксплуатации [5, 6]. Соответственно, в данной статье в качестве примера для анализа взяты средние экономические показатели танкера класса VLCC за последние голы. Непосредственно перейдем к анализу и построению модели.
Логистические стратегии – это набор методов и средств, обеспечивающих устойчивое функционирование корпоративной логистики. В числе таких методов можно отметить фрахт на свободном рынке или создание собственной транспортной мощности. Каждая из этих стратегий транспортного обеспечения товарного потока имеет свои преимущества и недостатки. И в каждом конкретном случае выбор оптимальной стратегии подчинен действию огромного количества неопределенностей. Отметим, что факторы выбора логистической стратегии зависят не только от рыночных условий или региональных особенностей, но также от специфики бизнеса нефтяной компании. Следует добавить, что число транспортных и логистических стратегий не огранивается описанными выше, в реальном бизнесе многообразие таких стратегий дополняется своп-контрактами, а также всем многообразием мультимодальных перевозок. В целях настоящей работы предлагается рассмотреть:
- Фрахт на рынке (стратегия 1);
- Создание собственной транспортной мощности (стратегия 2).
Таблица 1
SWOT - анализ стратегии 1
Источник: составлено автором.
Таблица 2
SWOT-анализ стратегии 2
Источник: составлено автором.
Проведенный SWOT - анализ не позволяет сделать однозначные выводы о преимуществе выбора той или иной стратегии, так как такой вывод должен учитывать волатильность мирового рынка фрахтовых ставок, а также такие факторы, как период действия чартерного контракта, изменчивость портовых сборов, стоимости бункерного топлива и т.д. Представляется возможным определить обоснованность логистической стратегии на основе экономико-математического моделирования, что позволит конкретизировать условия выбора стратегий в контексте субъекта, принимающего решения, т.е. нефтяной компании или нефтетрейдера. Косвенным образом это будет полезным и для определения степени эффективности управления предприятием [2, с. 114].
Модель является обобщенным прообразом объекта, явления, процесса, подлежащих исследованию. Модель должна воспроизводить характерные свойства исследуемого объекта, как правило, не в полной мере. Целью экономического моделирования в данном случае является построение модели рентабельности создания собственной транспортной мощности. В состав модели должны быть включены экзогенные и эндогенные переменные. К числу экзогенных переменных относятся фрахтовые ставки, так как они определяются рынком, а не конкретным участником, так как этот рынок, скорее всего, можно отнести к рынку со свободной конкуренцией – ни одна из крупнейших компаний - операторов не имеет доминирующего положения; фискальные условия ведения бизнеса; портовые сборы; цены бункерного топлива. Эндогенные переменные включают в себя: класс судна, интенсивность использования на маршруте, операционные издержки [3, 4].
В построенной модели минимальной границей рентабельности определяется равенство рыночной ставки фрахта для конкретного маршрута и себестоимостью перевозки собственными силами.
Соответственно, введем следующие переменные:
- Капитальные затраты на строительство танкера – k (долл. в год);
- Операционные затраты, учитывающие затраты на бункерное топливо и экипаж – o (долл. в сутки);
- Фрахтовая ставка по маршруту – pm (долл./день);
- Интенсивность использования – w (суток/год);
- Доход от хранения наливных грузов - ps (долл./сутки);
- Фискальная поправка – h (%);
- Продолжительность жизненного цикла танкеров – ;
- Ставка дисконтирования –
Минимально рентабельный тариф найдем из выражения (1), который представляет собой чистый дисконтированный доход от владения собственным танкером (в случае, если мы получаем доход по арендной ставке p (долл./день)):

p* представляет собой такой тариф, при котором владение собственным танкером обеспечит рентабельность капитала с доходностью по ставке дисконтирования. Если рыночная ставка фрахта превышает p*, то инвестор получает дополнительную прибыль, и вторая стратегия становится более привлекательной.
Также отметим влияние фактора w, потому что уровень порога рентабельности также зависит и от временной загруженности танкера.
Для учета волатильности рыночной среды, а также неопределенности параметров договоров фрахта, полагаем фактическую ставку и интенсивность использования танкера источниками риска, т.е. случайными величинами. Используем метод имитационного моделирования. Представляется возможным оценить разницу рыночной ставки и ставки пороговой рентабельности:
∆p = pm-p*, где pm – рыночная фрахтовая ставка, подверженная непредсказуемым изменениям, а р* - пороговая рентабельность. Соответственно, если ∆ р > 0, то преимущество у стратегии 1, если они равны, то преимущество стратегий тождественно, если ∆ р
- Рассмотрен маршрут Персидский залив – Япония (рисунок 1). Протяженность маршрута составляет 12 411 км (7712 миль). Класс танкера VLCC.

- Капитальные затраты на строительство нового танкера составляют 103 млн. долларов.
- Операционные затраты, учитывающие затраты на бункерное топливо и экипаж – 11 200 долл./сутки.
- Жизненный цикл танкеров класса VLCC - 20 лет.
- Интенсивность использования танкера – 300 суток в год.
- Доход от хранения нефтеналивных грузов – 50 000 долл./сутки.
- Фискальный фактор – 40%.
- Ставка дисконтирования – 10%.
- Табличные значения и динамика фрахтовых ставок по маршруту за период с апреля 2008 г. по октябрь 2015 г. представлены на рисунке 2.

В вышеизложенной модели в качестве источников риска были определены, соответственно, интенсивность использования и рыночная ставка фрахта.
Рыночная ставка фрахта моделировалась логарифмически нормальным распределением с параметрами: среднее – 31,56 (долл./день), стандартное отклонение – 26,7 (долл./день). Поиск подходящего закона распределения был осуществлён с помощью программы @ RISK (модуль фитинга).
Интенсивность использования моделировалась исходя из следующих предположений:
- Средняя скорость судна = 16 узлов;
- Расстояние маршрута = 7712 миль.
В таком случае максимальная интенсивность составляет 10 рейсов в год.
В то же время количество товарных рейсов в год является неопределенным, так как на момент моделирования допускается существенное отклонение фактической загрузки судна от плановой. Соответственно, число рейсов является источником неопределенности и в модели воспроизведено в виде равномерного распределения с параметрами: минимальный – 5 рейсов, максимальный – 10 рейсов.
Исходя из того, что в модели присутствуют две случайные величины, очевидно, что целевая функция также будет случайной величиной. В роли целевой функции выступает разница между фрахтовой ставкой и ставкой безубыточности для случайного уровня интенсивности загрузки.

Расчет по модели был осуществлен с помощью метода сценарного моделирования - Монте – Карло. В этих целях был использован пакет @ RISK. Было осуществлено 10 000 итераций. В результате моделирования десяти тысяч сценариев была смоделирована разница между рыночной фрахтовой ставкой и рентабельной ставкой фрахта, обеспечивающая доходность для владельца судна. Как видим из рисунка, в 88 % сценариев зафиксировано превышение рыночной ставки фрахта над ставкой рентабельности. Если для компании 12 % вероятность убытка является допустимой, то в таком случае очевидно преимущество стратегии 2.
Полученная модель позволяет выбирать оптимальную логистическую стратегию исходя из рыночных условий (фрахтовые тарифы) и специфики деятельности компании (ресурсное обеспечение, добычные возможности, географическая характеристика бизнеса (удаленность мест добычи от портов).
Список литературы
References
Рецензенты:
Мальцева Е.С. – кандидат экономических наук, доцент, АНО ВО «Институт бизнеса и дизайна».
Проданова Н.А. – доктор экономических наук, профессор, ФГБОУ ВО "РЭУ" им. Г.В. Плеханова.
Работа поступила в редакцию: 20.09.2017 г.